随着电子行业的迅速发展,其VOCs排放难题也随之而来。
电子工业中的VOCs种类常见的有30多种,主要来自半导体器件、电子元器件、电子组件、平板显示器、整机机壳等电子产品的表面涂层过程中使用的溶剂基涂层以及清洁过程中使用的有机溶剂。

常见的品种有:异丙醇,甲乙酮、,甲苯,乙酸丁酯,甲醇,乙醇,丙酮,二甲苯,丙二醇单甲醚,苯乙烯,乙酸乙酯,正丁醇,甲基异丁基酮,二甲基氯,环己酮,乙苯,正庚烷,甲基氢呋喃,三氯乙烯和氯仿。
如果不对这些废气进行处理,当有害物质漂浮在空气中时,这不仅会污染我们的环境,还会危害我们的健康。尤其是工作人员,如果长时间吸入这些气体,将会对肺产生巨大影响,从而导致各种疾病。
电子工业VOCs污染防控对策
1)加强源头控制
鼓励VOCs排放企业积极使用环保型材料,推进落后传统工艺的升级换代,使用低挥发原材料,改善生产操作条件以减少无组织逸散,采用新工艺以减少有机溶剂用量,从源头控制VOCs排放。
2)强化末端治理
针对电子行业VOCs排放特点采用的末端治理技术主要是吸附法和焚烧法。吸附法利用多孔性固体吸附剂(如沸石转轮、活性炭)处理混合气体,活性炭属非极性吸附剂,对非极性化合物有较强的吸附能力,一般可净化低浓度VOCs,净化效率约90%。
编辑搜图
请点击输入图片描述(最多18字)
沸石转轮与活性炭使用条件和原理相似,但沸石转轮以其净化效率高、浓缩倍数高、可连续运行等优点得到广泛运用,沸石浓缩转轮+焚烧方法的去除效率可达90%;RTO设备净化效率可达到99%。
对于半导体、TFT—LCD和LED、PCB等企业,有机废气一般还含有酸性气体、碱性气体和一些有毒气体,治理技术一般采用“预处理+吸附浓缩焚烧法”组合方式,即前端通过喷淋塔淋洗,后接沸石浓缩转轮+焚烧的方法。
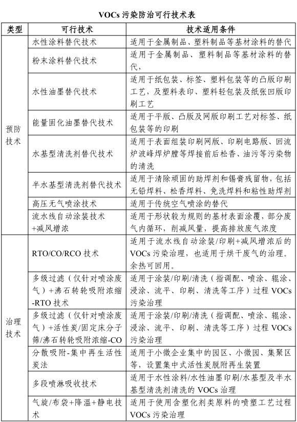
从污染预防技术和治理技术出发,电子工业VOCs污染防治可行技术及相应的适用条件见下表
